您的位置:网站首页 > 最新公告

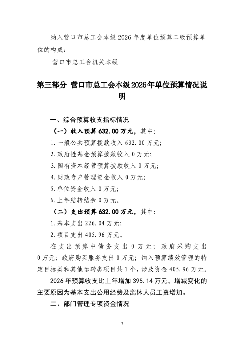
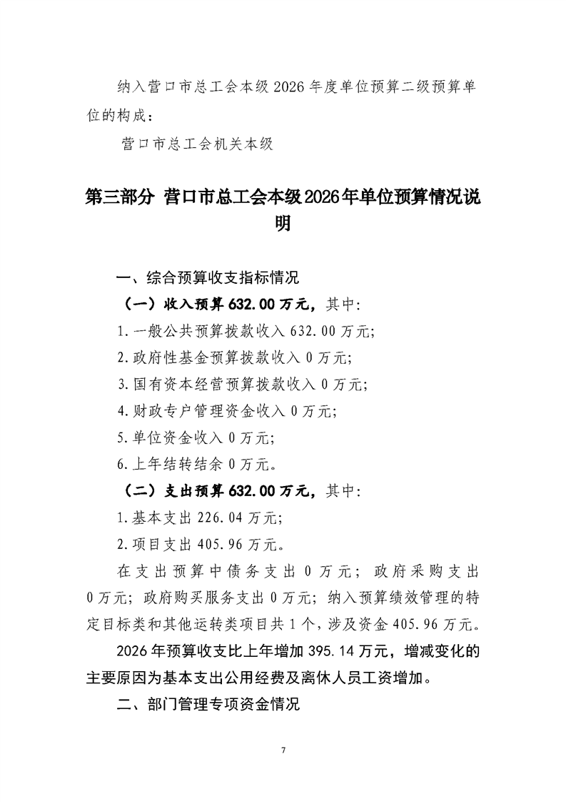
营口市总工会本级2026年度单位预算

发布日期:2026-01-22点击:


































  • 附件:
  • 视频: